数字电容传感芯片的工作原理基于电容原理和甚高频LC谐振方法 ,通过检测电场变化感知目标物体的位置或状态。
工作原理:
电容原理:电容由两个导体(如金属极板)构成,当有物体靠近时,电场发生变化导致电容值改变。例如,汽车油箱中的燃油液位变化会改变极板间介质的介电常数,进而影响电容值。
信号处理:
1、激励与测量:芯片通过甚高频LC谐振(10-100MHz)激励电容器,微小电容变化会被放大为显著的频率偏移。
2、温度补偿:内置温度传感电路实时监测环境温度,自动补偿温度对测量精度的影响。
3、通信与控制:支持高速I2C通信(1MHz),可配置多种工作模式(如单次测量、周期循环等)。
工采电子代理的MC11S、MC11T是一款高集成度双通道电容型传感芯片,芯片直接与被测物附近的差分电容极板相连,通过谐振激励并解算测量微小电容的变化。激励频率在0.1~20MHz范围内可配置,其频率测量输出为16bit数字信号,对应的电容感知较高分辨率为1fF。芯片采用全数字化设计,功能配置及数据读写支持较高1MHz的I2C通信速率。此外,芯片还集成了温度传感电路,可用于进行温度补偿及其他温度传感场景。
电容式传感通过和检测电极的配合实现对不同物质的介电检测,是一种低功耗、低成本且分辨率高的非接触式检测技术。相比于传统RC振荡类触控电容结构,MC11S、MC11T工作稳定、电路简单,仅需一个参考电容,可配置的工作频率,适用于多种应用场景。芯片的频率计算通过内部数字信号处理单元全数字化输出,多种工作模式可灵活配置。
和国内外同类产品相比,MC11S、MC11T具有低成本的外围电路、更宽的电容激励频率,更宽的工作电压范围,更灵活的参考频率及工作模式配置。芯片兼具温度传感信号用于温度补偿,独立的双通道测量电路可以相互补偿参考,也可配置自动报警逻辑。小尺寸、低成本的芯片可广泛用于液位测量、触控、水浸传感等检测场景。
MC11S、MC11T是高集成度、低成本、双通道的电容调理芯片,适用于多种电容感测应用。相比于传统的开关结构,MC11S、MC11T采用谐振的方法测量电容。由于采用浮空差分的结构,被测电容不易受到对地寄生电容的影响,抗干扰性能强。全集成设计,无需过多的外围器件。
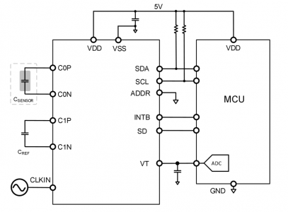
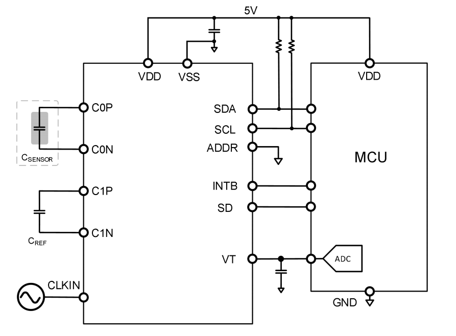
典型应用电路图:
电容传感芯片 - MC11的特性:
电容测量范围:2~1000pF
温度范围:-55℃~+125℃
频率范围:0.1MHz~20MHz
电容分辨率:较高 14bit
供电电压范围:2.0V~5.5V
转换时间:1~100ms(可配置)
测量峰值电流:0.8mA(可配置)
睡眠模式电流:50nA
停机模式电流:40nA
在数字电容传感芯片领域,浙江MYSENTECH便是国产品牌中的佼佼者。了解更多关于浙江MYSENTECH数字电容传感芯片的技术应用,请登录工采网官网进行咨询。
转载请注明出处:传感器应用_仪表仪器应用_电子元器件产品 – 工采资讯 http://news.isweek.cn/42591.html






