由工采网代理的CJC4344是一款高品质立体声数字模拟转换器(DAC芯片)它提供了一个完整的、系统级的立体声数字-模拟输出解决方案,采用10引脚TSSOP封装,可实现高达24位/192 kHz的解码能力,支持所有主流音频数据接口格式,具备优秀的音频性能和灵活的时钟配置模式,适用于各类对音质和功耗有严格要求的消费电子产品。
CJC4344可完美替代市面上多款型号如CS4344、ES7144、MS4344、TA4344等,可应用于便携娱乐设备: 智能手机、平板电脑、便携式媒体播放器 (PMP)、手持游戏机,消费电子产品: 数字电视 (DTV)、机顶盒 (STB)、DVD/蓝光播放器、条形音箱,以及车载信息娱乐系统和其他需要高质量立体声模拟输出的嵌入式音频系统。
主要特点:
1、Muti-bitΔΣ调制器
2、24bit D/A 转换器
3、自动检测大到192KHz 的信号频率
4、105dB 动态范围
5、-90dB 总谐波失真+信噪比
6、低时钟抖动敏感度
7、3.3V 或5V 工作电压
8、线性滤波输出
9、片上数字去加重
CJC4344不仅仅是一个DAC,更是一个 “即插即用”的完整音频输出系统,内部集成了数字插值滤波器、多比特ΔΣ调制器、开关电容DAC以及模拟输出滤波器,其灵活的时钟系统支持 自动检测模式,能够智能识别主时钟(MCLK)与左右时钟(LRCK)之间的多种比率(从64x到1152x)轻松兼容32kHz至192kHz采样率。
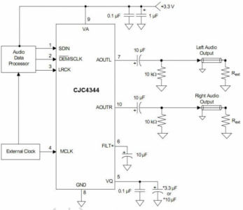
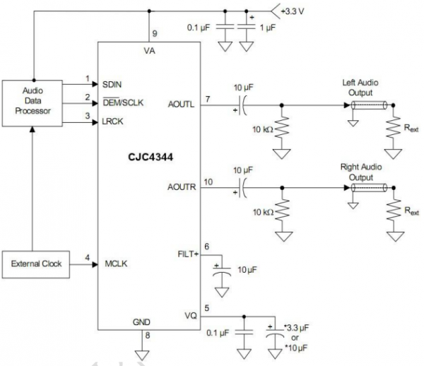
CJC4344适用于各类追求高音质与高集成度的便携式音频设备,规格书中提供了完整的系统连接示意图与外围电路建议,包括电源去耦、输出滤波与负载匹配等设计要点,了解更多技术细节或样品支持可联系工采网。
转载请注明出处:传感器应用_仪表仪器应用_电子元器件产品 – 工采资讯 http://news.isweek.cn/44111.html






