电机双通道驱动芯片,通常指能够控制直流电机实现正转、反转和制动等双向运动功能的集成电路(IC)。这类芯片内部多采用H桥电路结构,通过控制功率MOSFET或晶体管的导通与关断,改变电机两端的电压极性,从而实现电机的双向驱动。
核心工作原理与技术特性:
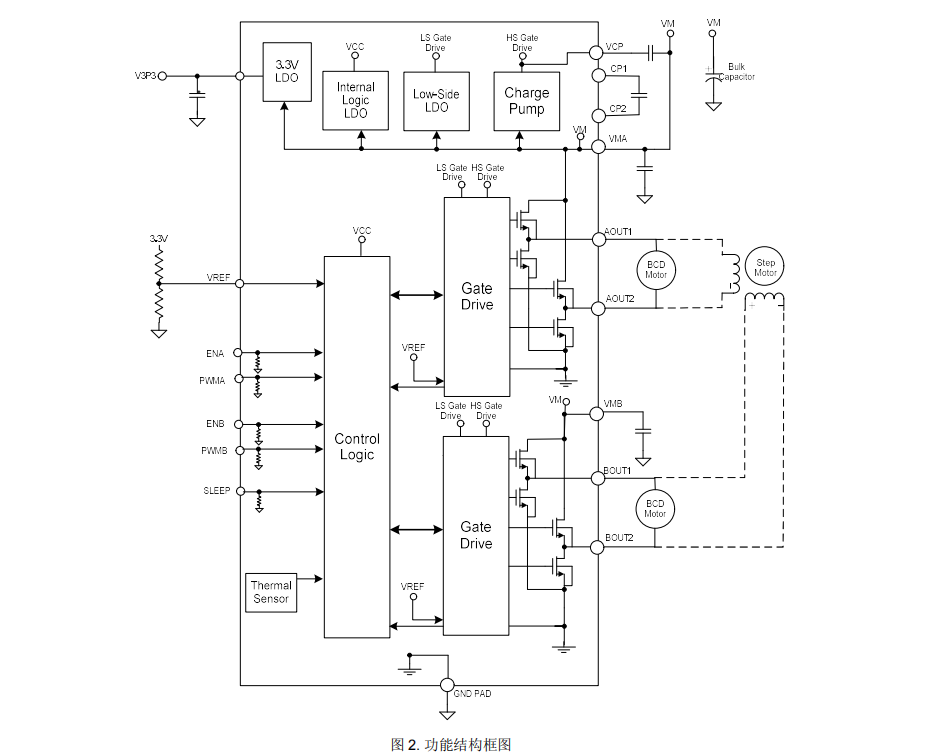
H桥拓扑结构:这是双向驱动的基础。芯片内部集成四个功率开关(通常为MOSFET),排列成“H”形。通过逻辑控制电路,精确控制对角线开关的导通,使电流沿不同方向流过电机,实现正反转。其关键优势在于不仅能控制方向,还能实现动态制动(短接电机两端)和脉宽调制(PWM)调速。
关键性能参数:
驱动电流:决定了芯片能带动多大功率的电机,分为连续输出电流和峰值电流。
工作电压范围:决定了芯片适用的电源系统。宽电压范围(如3V-20V)的芯片适配性更强。
导通电阻(Rds(on)):指内部功率管的导通电阻,数值越小,芯片自身的功耗和发热越低,效率越高。
保护功能:高端芯片会集成过温保护(TSD)、过流保护(OCP)、欠压锁定(UVLO)等,这对提高系统可靠性至关重要。
工采网代理的SS6811H是一款双通道H桥驱动芯片;采用PWM接口进行控制;具有两个独立的H桥驱动通道,每个H桥能够提供1.6A的输出电流(在24V和Ta = 25°C适当散热条件下),可同时控制两个电机;能够精确地控制电机的速度和方向;适用于舞台灯光和其他电机一体化应用。
SS6811H电压范围8.2V~38V,导通电阻0.72Ω,内部的功率输出模块由N型功率MOSFET组成,能够提供高效的功率输出。双通道H桥使得它可以驱动两个刷式直流电机,一个双极步进电机,或者螺线管等感性负载。同时它还提供了一种低功耗睡眠模式,通过设置SLEEP引脚来实现,可以关断内部电路,以达到非常低的静态电流。
SS6811H是一个用于双极步进电机或有刷直流电机的集成电机驱动方案,内部集成了两个NMOS H桥。一个简单的PWM接口可以方便地连接到外部数字控制器,并且使用较少接口资源。当电机不工作时,采用低功耗的睡眠模式允许系统节省功耗。
通过电机绕组的电流由固定频率PWM电流调节或斩波电流来调节。当开启H桥时,通过绕组电感的电流以一定的速率上升,该速率由直流电压和绕组电感决定。一旦电流到达当前的斩波阈值,关断H桥以禁止电流上升,直到下一个PWM周期的开始。
为了方便使用和安装,SS6811H马达驱动芯片采用了带有裸露焊盘的16Pins,5.0mm * 6.4mm的eTSSOP封装;这种封装不仅能够有效改善散热性能,还是无铅产品,符合环保要求。另外,引脚框架采用了100%无锡电镀,确保了良好的接触和可靠性。
功能框架图:
马达驱动芯片 - SS6811H的特性:
双通道H桥电机驱动器
–单个或两个有刷直流电机
–一个步进电机
PWM控制接口
低导通阻抗的金属氧化物半导体场效应晶体管(MOSFET)
– 24V,Ta = 25°C时可实现 1.6A较大驱动电流
– 24V,Ta= 25°C时RDS(on)为720mΩ(典型值HS + LS)
8.2~38V工作电压范围
睡眠模式低电流
内置3.3V基准电压
带散热片的表面贴装封装
保护特性
– 过流保护 (OCP)
– 热关断 (TSD)
– 欠压闭锁 (UVLO)
电机驱动芯片 - SS6811H的应用:
舞台灯光
安防相机
办公自动化设备
游戏机
机器人
ISweek工采网提供步进、直流有刷、直流无刷等不同类别电机驱动芯片,芯片采用智能的控制算法和技术,能实现低功耗和节能运行,可PIN-to-pin市面上多款型号,欢迎咨询“在线客服”索要产品相关资料。
转载请注明出处:传感器应用_仪表仪器应用_电子元器件产品 – 工采资讯 http://news.isweek.cn/45033.html






