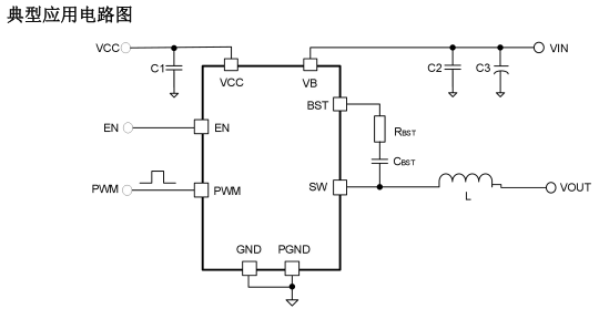
在现代电源管理应用中,效率、集成度与空间占用是关键的设计考量。由工采网代理的SS6208是一款高度集成的单相MOSFET驱动器芯片,它将高侧MOSFET、低侧MOSFET及其驱动电路封装在仅3mm × 3mm的微型DFN-8封装内,为无线充电及各类半桥应用提供高集成度解决方案。
SS6208支持宽电压输入范围(VCC: 3.3V~5.5V,VB: 3.3V~12V)能够灵活适配从低压便携设备到更高功率工业场景的多种电源轨;同时芯片支持最高1MHz的开关频率,满足现代电源模块对高频化、小型化的设计趋势,特别适合用于无线充电发射端,覆盖5W到20W的功率范围,可广泛应用于智能手机、可穿戴设备、工业设备等无线充电系统中;同时,也适用于各类半桥拓扑电源转换器,如DC-DC转换器、逆变器等。
传统分立式方案中,驱动芯片与MOSFET的布局往往受限于PCB走线带来的寄生电感和电阻,不仅影响效率,还可能引发信号震荡。SS6208 通过单芯片集成,从根本上消除了这一隐患。
1、极致紧凑:3mm×3mm的小型封装大幅节省空间,适合空间受限的便携设备。
2、更低损耗:内部互连路径极短,有效降低寄生参数,减少开关损耗。
3、针对高低侧MOSFET的栅极驱动电压进行内部优化,不同工作电压下均能实现高效能转换。
关键特性:
输出电流能力:连续电流4A,峰值可达8A,满足多种功率等级需求;
宽工作电压范围:支持VCC 3.3V~5.5V,VB 3.3V~12V适配多种系统电源
高频支持:最高可支持1MHz开关频率,适合高频小型化设计
自适应防直通保护:内置死区时间控制,防止高低侧MOSFET同时导通,降低开关损耗
内部自举二极管:简化外围电路设计,提升系统可靠性
欠压锁定(UVLO)与热关断保护:确保芯片在异常条件下安全运行
低静态电流待机模式:通过EN引脚控制,适合电池供电设备
兼容3.3V/5V PWM输入信号:方便与MCU或控制器直接接口。
SS6208精准地解决了无线充电设计效率与空间的矛盾,使得从5W到20W的无线充电发射端设计变得简洁与高效,能够轻松适配智能手机、可穿戴设备等对内部空间“锱铢必较”的电子产品,如需产品PDF规格书资料、技术支持或样品申请可联系工采网。
转载请注明出处:传感器应用_仪表仪器应用_电子元器件产品 – 工采资讯 http://news.isweek.cn/44559.html







